git 使用方法
一、git介绍
Git是目前世界上最先进的分布式版本控制系统。
1.版本管理演变过程
a)VCS以前用目录区分不同的版本,公共文件容易被覆盖,人员沟通成本高,代码集成效率低。
b)集中式VCS,需要有集中的版本管理服务器,具备文件版本管理和分支管理能力,集成效果明显提高,缺点是客户端需要与服务器相连。开发时先要从中央服务器获取最新版本,开发完后再推送给中央服务器。集中式版本控制系统最大的毛病就是必须联网才能工作,如果在局域网内还好,带宽够大,速度够快,可如果在互联网上,遇到网速慢的话,可能提交一个10M的文件就需要5分钟。
c)分布式VCS,分布式VCS没有“中央服务器”,每个人的电脑上都是一个完整的版本库,这样,工作的时候,就不需要联网了,因为版本库就在你自己的电脑上;工作完之后每个人相互推送就可以同步别人的修改了;在实际使用分布式版本控制系统的时候,其实很少在两人之间的电脑上推送版本库的修改,因为可能你们俩不在一个局域网内,两台电脑互相访问不了,也可能今天你的同事病了,他的电脑压根没有开机。因此,分布式版本控制系统通常也有一台充当“中央服务器”的电脑,但这个服务器的作用仅仅是用来方便“交换”大家的修改,没有它大家也一样干活,只是交换修改不方便而已。
2.集中式vs分布式
a)分布式VCS安全性高,每个人电脑里都有完整的版本库,某一个人的电脑坏掉了不要紧,随便从其他人那里复制一个就可以了。而集中式VCS的中央服务器要是出了问题,所有人都没法干活了。
b)分布式VCS脱离服务器,照样可以进行版本管理。而集中式VCS需要联网使用。
c)查看历史和版本比较等多数操作,都不需要访问服务器,比集中式VCS管理效率高。
二、git的安装
1.Windows安装
在Windows上使用Git,可以从Git官网直接下载安装程序,然后按默认选项安装即可。安装完成后,在开始菜单里找到“Git”->“Git Bash”,蹦出一个类似命令行窗口的东西,就说明Git安装成功!
安装完git之后可以再安装git图形管理应用,如SourceTree或者TortoiseGit
2.MacOS安装
一是安装homebrew,然后通过homebrew安装Git。具体方法请参考homebrew的文档:http://brew.sh/。
二是安装xcode,xcode集成了git。
三是官网下载安装包进行安装。
3.Linux安装
用Linux系统上的包管理工具(RedHat/CentOS是yum,Debian/Ubuntu是apt-get)进行安装。安装命令可以从官网上查看。
4.安装完成验证
安装完成后用以下命令查看git是否安装成功
1
2
# git --version
git version X.XX.XX # 显示当前git版本号
三、git的配置
git安装完之后需要配置自己的信息,使用如下命令
1
2
3
4
# git config --global user.name 'Your Name'
# git config --global user.email 'email@example.com'
#注意,git的所有命令中,Windows系统下需要把单引号变为双引号。
1.config的三个作用域
1
2
3
4
# git config --local # 只对当前仓库有效
# git config --global # 只对当前登录用户有效
# git config --system # 对系统所有用户都有效
# git config # 缺省设置相当于local
作用域的优先级local>global>system
2.显示config的配置 –list
1
2
3
# git config --list --local
# git config --list --global
# git config --list --system
3.清除配置 –unset
1
2
3
# git config --unset --local user.name
# git config --unset --global user.name
# git config --unset --system user.name
四、git基本命令

1.创建git仓库
1
2
# cd /xxx/xxx # 进入需要创建版本库的目录
# git init # 创建版本库
创建完成后,会生成.git目录,这是git来跟踪管理版本库的,不可以随便乱改,后面会有具体介绍。
2.向暂存区添加文件
1
2
3
4
5
# git add 文件名 # 将工作区的某个文件添加到暂存区
# git add -u # 添加所有被tracked文件中被修改或删除的文件信息到暂存区,不处理untracked的文件
# git add -A # 添加所有被tracked文件中被修改或删除的文件信息到暂存区,包括untracked的文件
# git add . # 将当前工作区的所有文件都加入暂存区
# git add -i # 进入交互界面模式,按需添加文件到缓存区
3.将暂存区文件提交到本地仓库
1
2
# git commit -m '提交说明' # 将暂存区内容提交到本地仓库
# git commit -am '提交说明' # 跳过缓存区操作,直接把工作区内容提交到本地仓库
这里明确一下,所有的版本控制系统,其实只能跟踪文本文件的改动,比如TXT文件,网页,所有的程序代码等等,Git也不例外。版本控制系统可以告诉你每次的改动,比如在第5行加了一个单词“Linux”,在第8行删了一个单词“Windows”。而图片、视频这些二进制文件,虽然也能由版本控制系统管理,但没法跟踪文件的变化,只能把二进制文件每次改动串起来,也就是只知道图片从100KB改成了120KB,但到底改了什么,版本控制系统不知道,也没法知道。
4.查看仓库当前状态
1
# git status
5.查看历史记录
1
2
3
4
5
6
7
8
9
10
11
12
# git log # 查看当前分支的记录
# git log --all # 查看所有分支的记录
# git log -nX # X为数字表示次数,查看最近多少次的提交记录
# git log --oneline # 让提交记录以精简的一行输出
# git log –graph –all --online # 图形展示分支的合并历史
# git log --stat # 简略显示每次提交的内容更改
# git log --name-only # 仅显示已修改的文件清单
# git log --name-status # 显示新增,修改,删除的文件清单
# git log --author=author # 查询作者的提交记录(和grep同时使用要加一个--all--match参数)
# git log --grep=过滤信息 # 列出提交信息中包含过滤信息的提交记录
# git log -S查询内容 # 和--grep类似,S和查询内容间没有空格
# git log fileName # 查看某文件的修改记录,找背锅专用
6.暂存区回滚到HEAD
1
2
3
4
5
6
7
8
git reset HEAD^ # 恢复成上次提交的版本
git reset HEAD^^ # 恢复成上上次提交的版本,就是多个^,以此类推
git reset HEAD~n # n代表次数,恢复成前面n个提交版本
git reflog # 查看命令历史,以便确定要回到未来的哪个版本。
git reset --hard 版本号 # 会丢失回退之后的修改,该命令慎用
--soft:只是改变HEAD指针指向,缓存区和工作区不变;
--mixed:修改HEAD指针指向,暂存区内容丢失,工作区不变;
--hard:修改HEAD指针指向,暂存区内容丢失,工作区恢复以前状态;
7.工作区回滚到暂存区
1
# git checkout -- 文件名 # 用版本库里的版本替换工作区的版本,无论工作区是修改还是删除,都可以还原
8.同步到远程仓库
1
2
# git push # 简单将当前分支同步到远程仓库
# git push -u origin master # 第一次推送加上-u参数,Git不但会把本地的master分支内容推送的远程新的master分支,还会把本地的master分支和远程的master分支关联起来,在以后的推送或者拉取时就可以简化命令。
9.从远程仓库克隆项目到本地
1
# git clone {URL}
10.同步远程仓库更新
1
2
3
4
# git fetch origin master
从远程获取最新的到本地,首先从远程的origin的master主分支下载最新的版本到origin/master分支上,然后比较本地的master分支和origin/master分支的差别,最后进行合并。
git fetch比git pull更加安全
11.删除版本库文件
1
# git rm 文件名
五、git的分支管理
1.创建分支
1
2
3
4
5
# git checkout -b dev # -b表示创建并切换分支
上面一条命令相当于下面的二条:
# git branch dev # 创建分支
# git checkout dev # 切换分支
2.查看分支
1
2
# git branch
-a 查看所有分支,包括远程分支
3.合并分支
1
2
3
# git merge dev # 用于合并指定分支到当前分支
# git merge --no-ff -m "merge with no-ff" dev
# 加上--no-ff参数就可以用普通模式合并,合并后的历史有分支,能看出来曾经做过合并
4.删除分支
1
# git branch -d dev
因为创建、合并和删除分支非常快,所以Git鼓励你使用分支完成某个任务,合并后再删掉分支,这和直接在master分支上工作效果是一样的,但过程更安全。
5.解决冲突
在多人协作开发的时候,合并分支往往会遇到冲突的情况,这时要先进行冲突解决,再进行合并。
1
2
3
4
5
# git status # 先查看状态,git会告诉我们哪些文件冲突了
# 打开冲突的文件进行编辑,推荐使用VSCode
# git用<<<<<<<,=======,>>>>>>>标记出不同分支的内容
# 进行手动修改合并后再次提交到仓库
六、分支管理策略
Git主流分支策略有三种:Git Flow、GitHub Flow、TBD。
Git Flow是应用最广的Git分支管理实践。
GitHub Flow主要应用于GitHub代码托管工具中,他是一种简化版的Git Flow策略。
TBD(Trunk-based development),是单主干的分支实践,在SVN 中比较流行。
1.Git Flow介绍
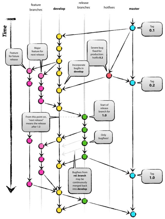
git 的分支整体预览图如下。

从上图可以看到主要包含下面几个分支:
- master: 主分支,主要用来版本发布。
- develop:日常开发分支,该分支正常保存了开发的最新代码。
- feature:具体的功能开发分支,只与 develop 分支交互。
- release:release 分支可以认为是 master 分支的未测试版。比如说某一期的功能全部开发完成,那么就将 develop 分支合并到 release 分支,测试没有问题并且到了发布日期就合并到 master 分支,进行发布。
- hotfix:线上 bug 修复分支。
1.1主分支
主分支是长久分支,是所有开发活动的核心分支,包括 master 分支和 develop 分支。master 分支用来发布,HEAD 就是当前线上的运行代码。develop 分支就是我们的日常开发。使用这两个分支就具有了最简单的开发模式:develop 分支用来开发功能,开发完成并且测试没有问题则将 develop 分支的代码合并到 master 分支并发布。

A、master分支
通常,master分支只能从其它分支合并,不能在master分支直接修改。master分支上存放的是随时可供在生产环境中部署的代码(Production Ready state)。当开发活动到一定阶段,产生一份新的可供部署的代码时,master分支上的代码会被更新。同时,每一次更新,最好添加对应的版本号标签(TAG)。 所有在Master分支上的Commit应该打Tag。
B、develop 分支
1)develop分支是保持当前开发最新成果的分支,一般会在此分支上进行晚间构建(Nightly Build)并执行自动化测试。
2)develop分支产生于master分支, 并长期存在。
3)当一个版本功能开发完毕且通过测试功能稳定时,就会合并到master分支上,并打好带有相应版本号的tag。
4)develop分支是主开发分支,包含所有要发布到下一个Release的代码,主要合并其它分支,比如Feature分支。
1.2辅助分支
主要的辅助分支为feature分支、release分支和hotfix分支。通过这些分支,我们可以做到:团队成员之间并行开发,feature track 更加容易,开发和发布并行以及线上问题修复。
1.2.1Feature分支
feature 分支用来开发具体的功能,一般 fork 自 develop 分支,最终可能会合并到 develop 分支。比如我们要在下一个版本增加功能1、功能2、功能3。那么我们就可以起三个feature 分支:feature1,feature2,feature3。(feature 分支命名最好能够自解释,这并不是一种好的命名。)随着我们开发,功能1和功能2都被完成了,而功能3因为某些原因完成不了,那么最终 feature1 和 feature2 分支将被合并到 develop 分支,而 feature3 分支将被干掉。

以下是操作实例:
从 develop 分支建一个 feature 分支,并切换到 feature 分支
1
2
# git checkout -b myfeature develop
Switched to a new branch "myfeature"
合并feature 分支到 develop
1
2
3
4
5
6
7
8
# git checkout develop
Switched to branch 'develop'
# git merge --no-ff myfeature
Updating ea1b82a..05e9557
(Summary of changes)
# git branch -d myfeature
Deleted branch myfeature
# git push origin develop
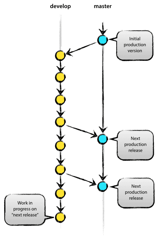
上面 merge 分支的时候使用了参数 –no-ff,ff 是fast-forward 的意思,–no-ff就是禁用fast-forward。关于这两种模式的区别如下图。(可以使用 sourceTree 或者命令git log –graph查看。

看了上面的图,那么使用非fast-forward模式来 merge 的好处就不言而喻了:我们知道哪些 commit 是某些 feature 相关的。虽然 git merge 的时候会自动判断是否使用fast-farward模式,但是有时候为了更明确,我们还是要加参数–no-ff或者–ff。
1.2.2Release分支
release 分支是 pre-master。release 分支从 develop 分支 fork 出来,最终会合并到 develop 分支和 master 分支。合并到 master 分支上就是可以发布的代码了。release分支上修改的代码需要再合并到develop分支上。
最初所有的开发工作都在 develop 分支上进行,当这一期的功能开发完毕的时候,基于 develop 分支开一个新的 release 分支。这个时候就可以对 release 分支做统一的测试了,另外做一些发布准备工作:比如版本号之类的。
如果测试工作或者发布准备工作和具体的开发工作由不同人来做,比如国内的 RD 和 QA,这个 RD 就可以继续基于 develop 分支继续开发了。再或者说公司对于发布有严格的时间控制,开发工作提前并且完美的完成了,这个时候我们就可以在 develop 分支上继续我们下一期的开发了。同时如果测试有问题的话,我们将直接在 release 分支上修改,然后将修改合并到 develop 分支上。待所有的测试和准备工作做完之后,我们就可以将 release 分支合并到 master 分支上,并进行发布了。
以下是操作实例:
新建 release 分支
1
2
3
4
5
6
7
# git checkout -b release-1.2 develop
Switched to a new branch "release-1.2"
# ./bump-version.sh 1.2
File modified successfully, version bumped to 1.2.
# git commit -a -m "Bumped version number to 1.2"
[release-1.2 74d9424] Bumped version number to 1.2
1 files changed, 1 insertions(+), 1 deletions(-)
release 分支合并到 master 分支
1
2
3
4
5
6
# git checkout master
Switched to branch 'master'
# git merge --no-ff release-1.2
Merge made by recursive.
(Summary of changes)
# git tag -a 1.2
release 分支合并到 develop 分支
1
2
3
4
5
# git checkout develop
Switched to branch 'develop'
# git merge --no-ff release-1.2
Merge made by recursive.
(Summary of changes)
最后,删除 release 分支
1
2
# git branch -d release-1.2
Deleted branch release-1.2 (was ff452fe).
1.2.3Hotfix分支
hotfix 分支用来修复线上 bug。当线上代码出现 bug 时,我们基于 master 分支开一个 hotfix 分支,修复 bug 之后再将 hotfix 分支合并到 master 分支并进行发布,同时 develop 分支作为最新最全的代码分支,hotfix 分支也需要合并到 develop 分支上去。hotfix 的好处是不打断 develop 分支正常进行。

以下是操作实例:
新建 hotfix 分支
1
2
3
4
5
6
7
# git checkout -b hotfix-1.2.1 master
Switched to a new branch "hotfix-1.2.1"
# ./bump-version.sh 1.2.1
Files modified successfully, version bumped to 1.2.1.
# git commit -a -m "Bumped version number to 1.2.1"
[hotfix-1.2.1 41e61bb] Bumped version number to 1.2.1
1 files changed, 1 insertions(+), 1 deletions(-)
Fix bug
1
2
3
$ git commit -m "Fixed severe production problem"
[hotfix-1.2.1 abbe5d6] Fixed severe production problem
5 files changed, 32 insertions(+), 17 deletions(-)
buf fix 之后,hotfix 合并到 master
1
2
3
4
5
6
# git checkout master
Switched to branch 'master'
# git merge --no-ff hotfix-1.2.1
Merge made by recursive.
(Summary of changes)
# git tag -a 1.2.1
hotfix 合并到 develop 分支
1
2
3
4
5
# git checkout develop
Switched to branch 'develop'
# git merge --no-ff hotfix-1.2.1
Merge made by recursive.
(Summary of changes)
删除 hotfix 分支
1
2
# git branch -d hotfix-1.2.1
Deleted branch hotfix-1.2.1 (was abbe5d6).
七、git使用技巧和注意事项(持续更新)
1.防止分离头指针(detached HEAD)的情况
分离头指针指的是我们当前的工作目录是一个没有分支的状态,在这个状态下进行提交的变更,在切换分支后,将会丢失。
避免分离头指针的情况只需要我们的修改跟分支进行绑定。
2.修改最新commit的message
1
# git commit --amend
3.修改历史commit的message(变基操作)
1
2
# git rebase -i 开始commit [结束commit]
# 根据提示进行操作
如果没有指定 结束commit,那么结束commit 默认为当前分支最新的 commit,那么rebase 结束后会自动更新当前分支指向的 commit;如果指定了结束 commit,而且结束 commit不是当前分支最新的 commit,那么rebase 后会有生成一个 游离的 head,而且当前分支指向的commit 不会更新
变基操作可以从选择的开始位置对之后的每一次提交进行修改,操作时需要谨慎,在项目中只允许对自己的分支进行该操作,对主分支不能进行该项操作。
4.查看变更比较
1
2
3
4
5
6
# git diff # 工作区和暂存区的比较
# git diff -- 所有文件名 # 针对文件工作区和暂存区的比较,
# git diff --catched # 暂存区和HEAD的比较
# git diff --staged # 暂存区和HEAD的比较
# git diff branchA branchB -- 所有文件名 # 两个分支的文件比较
# git diff 版本号A 版本号B -- 所有文件名 # 两个版本号的文件比较
5.暂时保存工作区
1
2
3
4
# git stash # 将当前工作区进行贮藏
# git stash apply # 将贮藏向工作去恢复,不删除贮藏
# git stash pop # 将贮藏向工作去恢复,删除贮藏
# git stash drop # 删除贮藏